volver a
>
Roth / TORO
>
Ride-On Mowers
>
Traktor
>
12-32 XL
>
390/71200
>
3900001
>
Front Axle Assy.
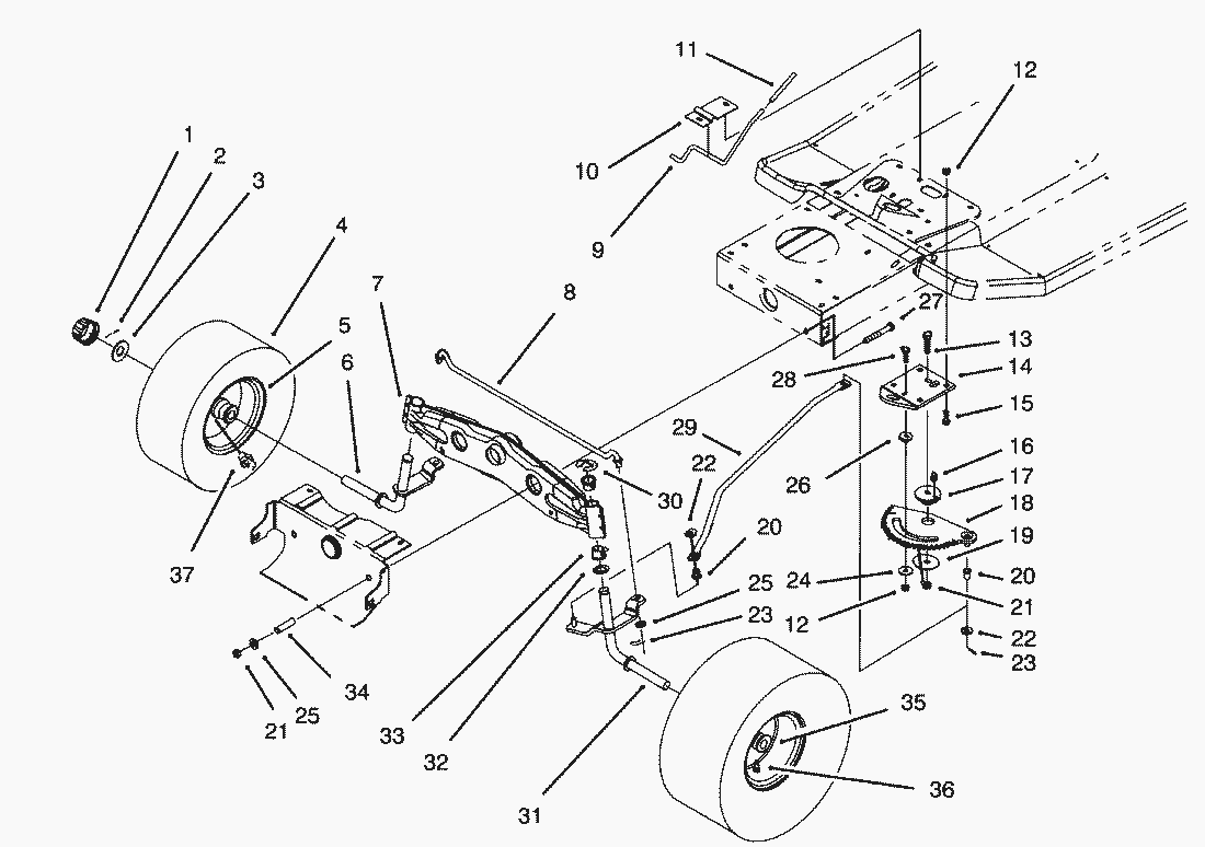
Lista de repuestos para Toro Roth / TORO Front Axle Assy.
pos.
descripción
Número de pieza
88-4270
pos.
descripción
Número de pieza
1
Cap-Hub
61-9780
2
Pin-Cotter
3272-12
3
Washer
28-2480
4
Tire-13
88-4060
5
Rim-Front Wheel
88-4360
6
Spindle-R.H.
88-4530
7
Axle-Front
88-4460
8
Rod-Steering Tie
88-5380
9
Rod-Parking Brake
88-5510
10
Bracket-Parking Brake
88-5520
11
Grip-Brake Rod
88-0890
12
MUTTER
3296-29
13
Bolt-Carriage
3231-4
14
Bracket-Steering Rack
88-5130
15
Carriage Bolt
3230-1
16
Fitting-Grease
302-26
17
Bushing-Eccentric
88-4670
18
Rack-Steering
88-5200
19
Washer
111419
20
Bushing-Steering Link
52-2891
21
Locknut
3296-39
22
Washer-Flat
3256-25
23
Pin-Cotter
3272-10
24
Washer
5-4460
25
Flat Washer
3256-24
26
Spacer-Steering Rack
88-5010
27
Bolt
323-13
28
Carriage Bolt
3230-3
29
Link-Drag
88-4830
30
E-Ring-External
32151-48
31
Spindle-L.H.
88-4930
32
Washer-Thrust
3-6498
33
Bushing-Steering Spindle
88-5800
34
Spacer-Front Axle
88-5470
35
Bearing-Wheel
88-4400
36
Valve Stem
232-27
37
Grease Fitting
302-5
Tube-Inner (Optional)
232-40
Toro
Roth / TORO
Ride-On Mowers
Traktor
264-6
246 HE
244-5
212-H
212-5
17-44 HXLE
16-44 HXL
16-38 HXL
16-38 XLE
15-44 HXL
15-38 HXL
14-38 HXL
14-38 XL
13-38 HXL
13-38 XL
13-32 XLE
12-38 HXL
12-38 XL
12-32 XL
390/71201
390/71200
5910001
5900001
4900001
3900001
Peerlesss Transaxle Model No. 915-020
Engine B&S Model 283707-0156-01
Engine B&S Model 254707-0128-01
HOC Assy.
Transaxle Assy.
Electrical Assy.
Shift Assy. (Serial No. 3901529 & up)(Model No. 71140)(Serial No. 3900900 & up)(Model No. 71200)
Shift Assy. (Serial No. 3900001-3901528)(Model No. 71140)(Serial No. 3900001-3900899)(Model No. 71200)
Clutch Assy.
Engine Assy.
Steering Assy.
Seat Assy.
Front Axle Assy.
Hood Assy.
Frame Assy.
264 H
265 H
267 H
268 H
270 H
520 xi
520 Lxi
523 Dxi
Rider
Mower decks
Attachements
Hand operated
Robin
Condiciones
(C) by motoruf