volver a
>
Mowers
>
Petrol
>
Drive up to 42 cm
>
Esprit
>
Esprit 40 BAK
>
Chassis
Lista de repuestos para Wolf Mowers Chassis
pos.
descripción
Número de pieza
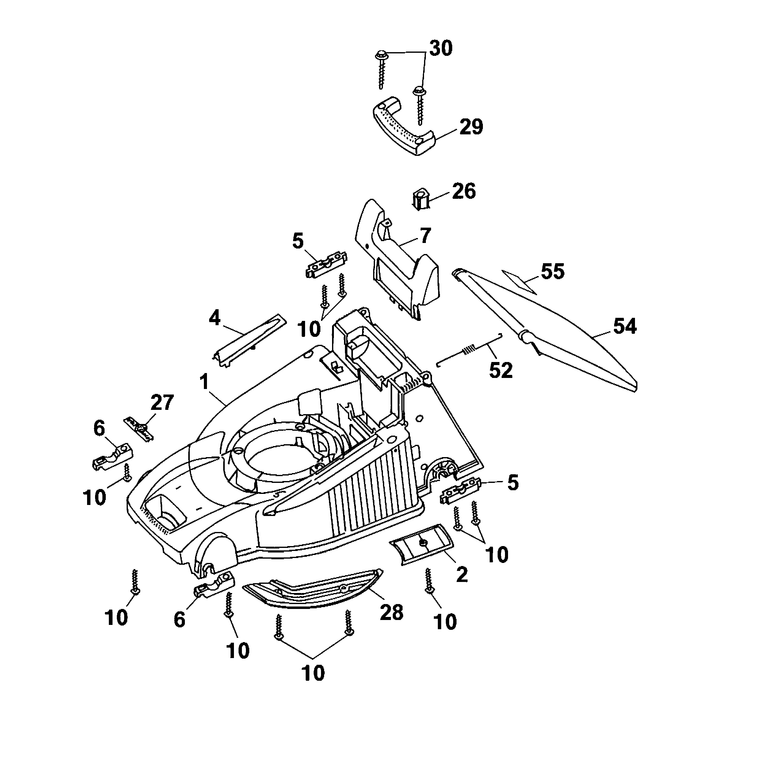
1
Chassis
4005 300
2
V-Belt Cover
4961 324
4
Air conduction
4601 315
5
Shell, Rear
4961 313
6
Front Support Shell
4961 312
7
Chassis Cover
4001 310
10
Screw
0012 631
26
Button
4961 304
27
Wolf-Garten - Label
0051 115
28
Wind Tunnel Cover
4001 311
29
Rear Carrying Handle
4601 303
30
Screw
0012 639
52
Tension Spring
4961 106
54
Rear Flap Yellow
4620 302
55
Safety Label
0051 224
Wolf
Handtools
Hedge-shears
Secateurs
Grass-shears
Loppers
Tree Lopper
Tree care
Illumination, Ambiance
Battery-shears
Shredders
Saws
Grass-Trimmers
Reel-mowers
Spreaders / Portax
Irrigation
Scarifiers / Aerators
Mowers
Accu
Petrol
Without drive up to 42 cm
Without drive from 43 cm on
Drive up to 42 cm
series 2
series 6
Premio
Power Edition
Esprit
Esprit 40 BA
Esprit 40 BAK
Data Sheet
Chassis
Axle, Wheels, Height-adjustment
Handlebar compl.
Motor, Blade
Grass collector Esprit
Motor B&S Quattro 40 KAT
Esprit 40 TA
Esprit 40 BA
Esprit 40 BA
Esprit 40 BA
Esprit 40 HA
Others
Compact Plus
Drive from 43 cm on
Electric start / Touch 'n Mow
Electro
Ride-on Mowers
Petrol engines
Optional extras
Condiciones
(C) by motoruf